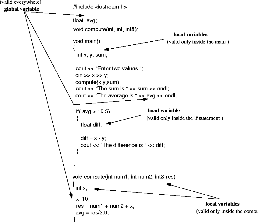
- Declared outside of any function and are known (visible) to any function in the program
- Declared inside a function and are known (visible) to this function only
- The formal parameters of a function are local variables for the function
- Variables declared inside a block are also local (they are legal inside the block only !!)
- The section of the program where it is legal to use the variable
- The local declaration takes precedence over the global declaration (i.e., the local variable hides the global variable)
#include <iostream.h> void SomeFunc (float); const int a=17; int b, c; void main() { b=4; c=6; SomeFunc(42.8); } void SomeFunc(float c) { float b; b=2.3; cout << "a= " << a; cout << "b= " << b; cout << "c= " << c; }
- Rather than passing variables to a function, it is possible to make all variables global ones !!! Do not do this !!!
- Functions which use global values are not self-contained !!
- A function is self-contained if it does not rely on anything that is declared outside of it
*Self contained functions can easily be integrated into different programs
*Incorporating a function which uses global variables into a program requires us to incorporate the declarations of the global variables into the program as well
- More difficult to track down errors
- Naming conflict: some local variables might have the same name with some global variables !!
- Useful when many functions need to share the same data
- Less memory space (no memory is allocated for formal parameters)
- Faster (no actual parameters are copied to the formal parameters)
- Avoid using global variables for the functions that are intended to be reused in other programs later
- If you use global variables, avoid using common names for them, to reduce the chance of naming conflicts
Lifetime of Variables
- The period of time (during program execution) when a variable has memory allocated to it
- It is the lifetime of the entire program
- It is the lifetime of the function or the block within which the local variable has been declared
- Automatic variables
- Static variables
- Combine declaration and initialization in one statement
#include <iostream.h>
void main()
{
int x=5;
int y, product;
cout << "Enter a number";
cin >> y;
product = x * y;
cout << "The result is" << product << endl;
}
Value returning functions (revisited)
- When there is only one result to be returned by the function
- When the result is going to be used within an expression
- Write a function to compute the factorial of a number (n!=1 x 2 x 3 ... x n)
- Write a function named distance that accepts the rectangular coordinates of two points (x1,y1) and (x2,y2) and calculates and returns the distance between the two points
- Write a function to compute the roots of the quadratic equation
Recommended exercises
- Quick Check excersices: 1-6
- Exam preparation excersices: 1, 3, 4, 8-10